2021-7-20 09:37
來源:
內容提要:
核心提要:碳市場作為有效的減排手段,受到國家高度重視。本文對全球碳市場(國際碳市場、歐盟碳市場和碳邊境調節機制、我國碳市場)進行了全面分析,建議關注碳市場對行業產生的結構性影響,重點把握技術路徑、用能形式存在明顯差異的行業的投資機會,如電解鋁(水電鋁vs火電鋁)、鋼鐵(電爐鋼vs轉爐鋼)等,以及區分不同類型電源的環境屬性下的非化石能源發電(水電、風電、光伏等)板塊機會;同時須注意碳交易所股權價值、CCER價值存在的風險。
國際碳市場中,碳配額交易機制難以落地實施,仍將以碳信用交易機制為主,但預計交易量和交易金額較為有限。《京都議定書》構建了三大市場化的減排機制,其中清潔發展機制(CDM)發展規模最大,但在2013年因歐盟政策調整而趨于消亡。2020年后,《巴黎協定》成為全球減排總綱領,但其對于碳市場機制尚存在較多未明確之處,締約方間也存在大量分歧與爭議。預計未來較長一段時間內,國際碳市場仍將以碳信用交易機制為主,且交易量和交易金額較為有限。
歐盟碳邊境調節機制(CBAM)是歐盟碳市場在邊境的延伸,其本質是碳關稅。(1)歐盟內部存在爭議,完成立法并非易事,預計最終立法內容與當前可能存在較大差異;(2)雖然歐盟極力避免將CBAM定位為“碳關稅”而上升至WTO層面進行討論,但可能難以實現,而一旦進入WTO層面討論,大概率將引發廣泛爭議,預計將大大推遲CBAM落地進程;(3)按照當前規則,CBAM對我國出口影響有限,主要受影響行業為鋼鐵和電解鋁。未來應重點關注歐盟碳市場對工業免費配額的減少和CBAM對商品上游投入物排放的計算方式,上述變化是CBAM對我國出口影響的核心變量。
全國碳市場在“十四五”期間影響主要為結構性而非系統性。預計“十四五”期間配額總量將總體充足,不會給行業帶來系統性的減排壓力;從配額分配方法來看,主要采用的基準法、歷史強度法將會對所納入行業產生結構性影響,主要利好碳排放強度低于行業基準值的頭部企業。對于火電行業,300MW以上和300MW及以下機組采用不同基準線,若考慮基準線約為每檔機組度電排放加權平均值,則度電利潤影響不超過3%。對于下一步有望納入碳市場的電解鋁行業,目前電解鋁外購電量采用區域電網平均排放因子,則火電鋁/水電鋁利潤彈性為-1.4%/+2.6%。未來,隨著碳價上升,碳配額交易對于電解鋁行業的結構性影響將會持續擴大;同時需重點關注電解鋁行業碳排放核算時外購電排放因子的選擇,由區域電網平均排放因子調整為實際排放因子時,碳交易為水電鋁帶來的業績提升將明顯擴大(+7.2%)。
投資機會:(1)關注技術路徑、用能形式存在明顯差異的行業的投資機會,如電解鋁(水電鋁vs火電鋁)、鋼鐵(電爐鋼vs轉爐鋼)等;(2)區分不同類型電源的環境屬性下的電力投資機會,看好水電、新能源運營商、生物質發電板塊。
風險提示:(1)碳交易所股權價值或存在高估;(2)CCER政策不確定性大,應把握業績修復邏輯,而非額外收益邏輯。預計平價風電、光伏等難以繼續納入其中,CCS、生物質發電等項目或仍能受益,林業碳匯項目需重點考慮其能否滿足額外性要求,從歷史經驗看該類型項目較難申請。
風險因素:1、自然因素導致全球溫升控制目標出現變化;2、歐美聯合推進碳邊境調節機制;3、全國碳交易市場覆蓋行業碳配額分配政策出現較大變化(基準線出現較大調整、大幅提高有償分配比例等)。
正文目錄
一、關于減排政策工具的對比分析
二、全球碳市場的架構與發展
三、國際碳市場發展前瞻
四、歐盟碳市場與碳邊境調節機制
五、全國碳市場與投資機會
六、風險因素
一、關于減排政策工具的對比分析
1、推動溫室氣體減排的政策工具
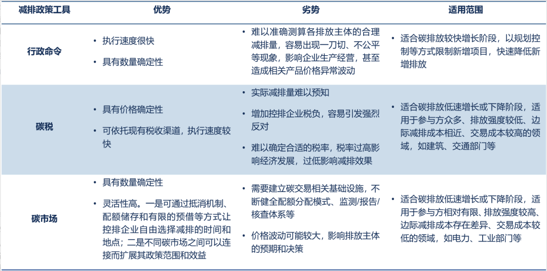
減排可以通過行政命令、碳稅、碳市場三種方式實現。行政命令,一般是政府通過控制高排放產品的供需來實現減排,通常采用限制新項目核準、限制存量項目產量或要求存量項目進行節能減排改造等方式;碳稅,是指針對二氧化碳排放征稅,主要面向煤炭、石油、天然氣等化石燃料,按照其碳含量或碳排放量進行征收;碳市場,是碳排放權交易市場的簡稱,指建立在溫室氣體減排量基礎上將排放權作為商品流通的交易市場,采用“總量管制與排放交易(Cap &Trade)”的運作方式,即設定排放總量控制目標,然后引導邊際減排成本不同的各方進行交易,以最低的成本實現減排目標。
碳稅和碳市場是有效的碳定價工具,能夠將二氧化碳等溫室氣體的負外部性內部化,相較行政命令而言,效率更高、社會福利損失更少。碳稅和碳市場均遵循“污染者付費原則”,通過具體的碳價,鼓勵生產者和消費者將溫室氣體排放所產生的社會成本的一部分實現內部化。
碳市場能夠控制碳排放量,但存在價格波動;碳稅能夠控制碳排放成本,但排放量難以直接確定。在完全競爭、完全信息和零交易費用的條件下,碳稅和碳市場可以達到相同的政策效果,兩者可以相互替代,只要將價格或者排放上限確定在邊際減排成本與邊際減排收益相等處即可。但現實中上述條件很難滿足,因而碳稅和碳市場的政策效果并不相同。一般來說,碳市場是基于總量干預的環境經濟政策,其實質是控制碳排放量;而碳稅是基于價格的干預手段,其實質是控制碳排放成本。
行政命令、碳稅、碳市場三種政策工具市場化程度、效率依次升高,但執行難度逐漸變大,因而在不同的減排階段、面向不同的減排領域可能需要不同的政策工具組合。通過對比三種政策工具的優劣勢,我們認為:行政手段適合碳排放較快增長階段,以規劃控制等方式限制新增項目,快速降低新增排放;碳稅適合碳排放低速增長或下降階段,可運用在參與方眾多、排放強度較低、邊際減排成本相近,而交易成本較高的領域,如建筑、交通部門等;碳市場適合碳排放低速增長或下降階段,可運用在參與方相對有限、排放強度較高、邊際減排成本存在差異、交易成本較低的領域,如電力、工業部門等。
表1:三種減排政策工具對比
資料來源:ICAP,信達證券研發中心
2、碳定價機制在全球的應用情況
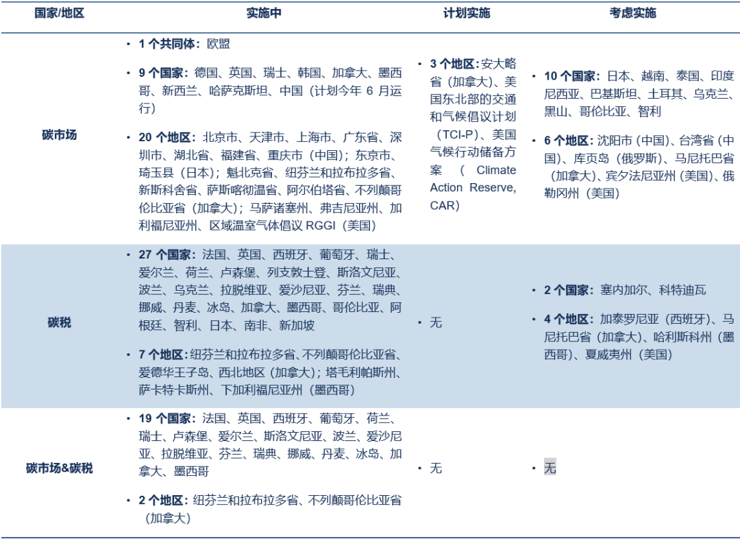
從全球來看,碳市場和碳稅均有較大范圍應用。采用碳市場的有1個共同體、9個國家和20個地區,主要包括歐盟、中國、美國部分州、韓國、德國、英國等;采用碳稅的有27個國家和7個地區,主要包括法國、英國、日本等;同時采用碳市場和碳稅的有19個國家和2個地區,主要包括法國、英國、加拿大、西班牙、葡萄牙等。
圖1:碳市場與碳稅在全球的實施情況
資料來源: 世界銀行,信達證券研發中心(截至2021年4月)
表2:碳市場與碳關稅在全球的實施情況
資料來源:世界銀行,信達證券研發中心(截至2021年4月)
從覆蓋面看,2021年運行的碳定價機制(碳稅和碳市場)數量達到64個,覆蓋的溫室氣體排放量占全球溫室氣體排放總量的21.5%。根據世界銀行統計,2020年運行的碳定價機制數量為58個,覆蓋全球15.1%的溫室氣體排放量。2021年增量主要來自于中國全國碳排放權交易市場的建立。
圖2:全球碳定價機制運行數量和覆蓋的溫室氣體排放量占比
資料來源:世界銀行,信達證券研發中心
從碳價水平看,無論采用碳稅還是碳市場,碳價均存在較大差異,中位數為18美元/噸二氧化碳當量,與實現2℃溫升控制目標要求下的碳價水平還存在較大差距。世界銀行預測,為實現全球2℃溫升控制目標要求,碳價應達到40-80美元/噸二氧化碳當量水平,而目前碳價高于這一水平的溫室氣體覆蓋率僅為3.76%,均為瑞典、瑞士、列支敦士登等歐洲發達國家。
圖3:各國家和地區碳價水平
資料來源:世界銀行,信達證券研發中心(2021年4月1日價格)
從涉及的領域來看,碳市場普遍直接覆蓋電力和工業部門,大多通過覆蓋上游排放源的形式納入建筑和交通部門。國內航空、廢棄物、林業等行業,碳市場涉及較少。
圖4:不同國家/地區碳市場所覆蓋的行業
資料來源:ICAP,信達證券研發中心(截至2020年底)
碳市場適合覆蓋的領域排放占比很高,加之其適用邊界在不斷延伸,預計將加快發展,成為最主要的減排政策工具。一是碳市場覆蓋的電力部門和工業部門,二者排放的CO2在CO2排放總量中占比較高,以我國為例,該比例約為80%;二是碳市場能夠通過一些技術手段替代碳稅,擴展適用范圍。如面向交通和建筑領域,美國、加拿大部分地區通過覆蓋上游市場主體(如交通部門上游的燃料分銷商、建筑部門上游的供暖燃料分銷商等)等方式,將相關部門納入碳市場;又如北京在碳排放權交易試點過程中,通過細分交通部門,將排放源相對集中、易于監測的公共交通企業納入碳市場管理。
3、我國減排政策前瞻
在碳達峰前,預計我國主要采用“行政命令+碳市場”進行減排。一是推動我國二氧化碳排放達峰,重在控制排放增量。目前,各地仍在積極上馬“兩高”(高耗能、高排放)項目,國家通過規劃控制,壓縮新增項目、減少排放增量,必定是碳達峰前的主要政策選擇之一。4月15日,生態環境部已印發《關于加強高耗能、高排放項目生態環境源頭防控的指導意見(征求意見稿)》,要求堅決遏制“兩高”項目盲目發展。二是建立健全全國碳市場,積極探索滿足碳排放要求的最低成本路線,將為碳達峰之后的深度減排階段做好體制機制準備。
碳達峰至碳中和階段,預計我國主要采用“碳市場+碳稅”進行減排。碳市場至少覆蓋電力、工業等部門,排放量占比高,加之其具有靈活擴展能力,因此將是碳達峰至碳中和階段的主要政策工具。碳稅將作為碳市場的補充,主要針對排放點多、面廣、濃度低的領域。需要特別說明的是,碳稅覆蓋的排放總量較小,因而若是未來減排壓力不大,則國家有可能不出臺碳稅政策。
二、全球碳市場的架構與發展
1、碳市場的構成與運行
(1)碳市場的架構
碳市場通常包括一主一輔兩個市場。主市場為碳配額交易市場(碳排放權交易市場),交易主體主要為控排企業(市場較為成熟后,可將交易主體進一步擴充至金融機構、個人投資者等),交易標的為碳配額,實際排放量大于初始碳配額的企業可向存在富余碳配額的企業購買;輔市場為碳信用交易市場(自愿減排市場),交易主體主要為控排企業和自愿減排企業,交易標的為碳信用(核證減排量)。控排企業可使用碳信用完成配額清繳,但為了確保控排企業有效減排,該使用量會存在限制,一般不超過控排企業應清繳碳排放配額的5%或10%。該機制又稱基線與信用機制、抵消機制等。
? 碳信用(Carbon Credit)是指自愿減排企業實施提升能源使用效率、吸收溫室氣體、減少溫室氣體排放等類型項目,產生的相較于基線(上述項目未實施時通常可能發生的情況)的減排量。該減排量需要由政府部門或國際組織核證簽發,可用于抵消量化減排義務。
圖5:碳市場架構
資料來源:ICAP,中國碳排放交易網,信達證券研發中心
(2)碳市場的Cap & Trade模式
碳市場采用總量控制和交易(Cap & Trade)模式。根據政策要求確定年度排放總量上限,將碳配額分配給控排企業,之后組織碳配額和碳信用交易,通過市場機制尋找成本最低的減排路徑。總量上限決定了對控排行業的系統性影響,而配額分配方式決定了對控排行業的結構性影響。
碳配額的分配方法包括免費分配和有償分配兩類,一般由免費分配起步,逐步提高有償分配的占比。
? 歷史強度法:控排企業碳配額=企業的歷史排放強度值?減排系數?產量。如果減排系數相同,則低排放強度的高效產能反而受損;如果設置差異化的減排系數,則能夠達到鼓勵先進、鞭策落后的效果。
? 基準線法:控排企業碳配額=行業基準值?產量。利好排放強度位于行業基準線以下的企業,一般為行業頭部、技術水平較高的企業,其每生產一單位產品,將產生實際排放與行業基準線差值的碳配額富余,可以通過碳市場出售給碳配額不足的企業;而排放強度位于行業基準線以上的企業,與此相反。
圖6:碳配額分配方法的分類
資料來源:中創碳投,信達證券研發中心
圖7:碳配額分配方法對比
資料來源:中國碳排放交易網,信達證券研發中心
(3)碳市場的運行流程
碳市場的運行大致包括三個關鍵節點:配額預分配,根據上一年度產量等數據預分配目標年的配額,如我國發電行業根據2018年供電(熱)量的70%預分配2019-2020年配額。配額最終核定,次年對目標年的實際排放進行核查,對配額進行最終核定,若與預分配不一致,則多退少補。配合清繳(履約),控排企業完成目標年的配額清繳,其中配額不足的企業可通過購買碳配額、碳信用等方式完成清繳。
圖8:碳市場的運行流程
資料來源:《2019-2020年全國碳排放權交易配額總量設定與分配實施方案》(發電行業),信達證券研發中心
2、全球碳市場的總體架構
理想條件下,全球形成統一碳市場。通過在不同控排主體、不同行業、不同國家之間碳配額的充分交易,實現碳排放權在全球的最優配置,同時形成最低成本的減排路徑。
? 排放總量的確定:基于溫升控制目標確定全球剩余碳排放預算,然后結合經濟社會發展等因素,確定年度排放總量限額。如政府間氣候變化專門委員會(IPCC)測算表明,若希望將全球溫升控制在1.5°C以內(50%以上概率),剩余碳排放預算約為580-770 GtCO2,然后可結合經濟社會發展、技術條件等因素,確定年度碳排放上限。
? 碳配額的分配:基于一定原則,將全球年度排放總量限額分配至各個國家,各國進一步分配至各個控排主體。國家碳配額的分配可綜合考慮歷史排放水平、人均排放水平等因素進行分配;國內碳配額的分配可基于歷史排放、行業平均排放強度、拍賣等形式進行分配。
? 碳配額的交易:將全球所有控排主體納入統一的碳交易市場,使其能夠直接、充分地進行碳配額交易,以此最大程度降低減排成本。
三方面因素限制了理想條件下的全球統一碳市場的形成,約束了其發展形態。
? 一是碳配額在國家之間的分配面臨巨大爭議,在較長一段時間內全球碳配額交易市場或難以形成,國家/經濟體之間或僅能夠通過一些國際減排合作機制,開展有限的碳信用交易。從碳配額分配的可行性看,若要滿足1.5°C / 2°C溫升控制目標,根據IPCC測算,全球碳排放需要立刻下降,爭取在2050年/2070年左右實現碳中和,但實際上全球碳排放至今仍持續保持上升(2020年受新冠疫情影響,除外),全球碳配額總體不足背景下,難以向各國分配碳配額。從歷史經驗上看,《京都議定書》設置了聯合履約、排放貿易、清潔發展機制開展國際減排合作,其中排放貿易機制下的國家分配單位(Assigned Amount Units,AAUs)類似國家碳配額,但其交易遠不及清潔發展機制下的經認證減排單位(Certified Emission Reduction,CERs)交易活躍,從一定程度上表明了在國家之間推行Cap & Trade減排模式存在極大阻力。《京都議定書》下的國家碳配額交易僅面向發達國家,其執行情況尚且如此,若要面向全球所有國家,其難度可想而知。
圖9:全球溫室氣體排放增長情況
資料來源:UNEP,信達證券研發中心
圖10:IPCC所建議的全球減排路徑
資料來源:IPCC,信達證券研發中心
? 二是減排初期各國成本差異巨大,大量控排企業進行國際碳交易有可能擾亂國家的經濟、產業部署,構建國家/經濟體層面的碳市場并以此為主推進碳交易,或為更加現實的方式。碳市場尋求碳排放權的最優配置,而國家發展需要考慮產業鏈完整、就業情況等多方面因素,二者或難以完全契合。因此,以國家/經濟體碳市場為主,在考慮產業結構要求等條件下引導控排企業減排更加切實可行。這種模式雖然有可能損失一部分效率,但國家將獲得宏觀調控自主性。
? 三是國際碳市場、國家/經濟體碳市場難以一次性覆蓋所有排放源,在發展初期國家/經濟體內部可能還會存在一些小型市場,作為前者的補充。如歐盟碳市場主要覆蓋電力、工業等部門,德國碳市場覆蓋建筑、交通部門,實現對歐盟碳市場的補充。
在理想情景下考慮現實約束,我們認為全球碳市場將主要包括國際碳市場和國家/經濟體碳市場兩個層面。國際碳市場在未來相當長的一段時間內將主要開展碳信用交易,且交易規模較為有限。國家/經濟體碳市場是主體,作為各國推進減排的重要政策工具;國家/經濟體碳市場內部,可能存在一些小型市場,主要覆蓋前者未涉及的行業、領域。國家/經濟體碳市場之間,碳定價水平的差異影響產品競爭力并可能導致“碳泄露”問題(碳泄露是指對于嚴格減排的國家,其國內一些產品(尤其是高耗能產品)生產可能轉移到其他未采取嚴格減排措施的國家,導致前者減少的碳排放,將會被后者因產業轉移帶來的新增碳排放而抵消)。這將會產生兩種影響:一是不同國家/經濟體碳市場進行連接,市場交易將拉平二者碳定價水平,商品在生產環節即支付相同的碳成本,之后可開展自由貿易;二是高碳定價國家通過構建碳邊境調節機制(碳關稅),在國際貿易環節拉平進口商品與國內商品的碳成本。
圖11:全球碳市場的總體架構
資料來源: 京都議定書,巴黎協定,信達證券研發中心
3、全球碳市場的發展現狀與趨勢
當前,全球碳市場建設總體呈現“下沉”特征:
? 國際碳市場陷于停滯。碳配額交易市場,因難以在全球年排放上限、各個國家碳配額分配等問題上達成共識,故一直無法建立;碳信用交易市場,受益于《京都議定書》設立的三種靈活合作機制(國際排放貿易機制、聯合履約機制、清潔發展機制)推動,國際碳信用交易在《京都議定書》第一承諾期(2008-2012年)初步建立;但之后,由于各國參與《京都議定書》第二承諾期(2013-2020年)的積極性大打折扣、發達經濟體調整碳信用購買要求等原因,該市場成交量出現了明顯下降。《京都議定書》于2020年到期,新的全球氣候協議《巴黎協定》開展了新合作機制探討,但距離機制出臺仍需時日。
? 國家/經濟體碳市場之間相互影響加深。一是開展碳市場連接的探索,瑞士碳市場于2020年與歐盟碳市場完成了連接;二是歐盟積極推進碳邊境調節機制,3月10日,歐洲議會投票通過“碳邊境調節機制”(Carbon Border AdjustmentMechanism,CBAM)議案,計劃2023年正式施行。
? 國家/經濟體碳市場加快建設。隨著2020年多國提出碳中和目標,更多國家/經濟體開始推動碳市場建設。據國際碳行動伙伴組織(International Carbon International Carbon Action Partnership,ICAP)統計,截至2021年1月31日,全球共有24個運行中的碳市場;有8個碳市場正在計劃實施,預計將在未來幾年內啟動運行;還有14個國家/地區在考慮碳市場這一政策工具在其氣候變化政策組合中所能發揮的作用。
圖12:全球碳市場發展現狀
資料來源: ICAP,信達證券研發中心(截至2021年1月底)
展望未來,自上而下的Cap & Trade模式難以推行,自下而上推動國家/經濟體碳市場連接、逐步組建全球碳市場將是可行途徑。《京都議定書》總體采用自上而下的管理方式,帶來各方爭議過大、難以形成共識等問題。《巴黎協定》轉向自下而上的管理方式,規定各方將以“自主貢獻”的方式參與全球應對氣候變化行動,各方根據不同的國情,逐步增加當前的自主貢獻,并盡可能增大力度。在此政策背景下,結合上述理論和現狀分析,我們認為,未來全球碳市場大概率將自下而上、由各個國家/經濟體碳市場耦合連接而成。
? 碳價相近國家的碳市場或將逐步連接。碳市場連接后碳價將趨同。邊際減排成本相近的碳市場連接,價格變化有限,對控排企業影響較小。瑞士碳市場于2020年與歐盟碳市場完成了連接,此后價格趨于一致。
圖13:歐盟與瑞士碳市場連接前后的碳價變化
資料來源:ICAP,信達證券研發中心(截至2021年3月)
? 碳價差異較大的國家,或通過碳邊境調節機制、經貿談判等方式,對碳市場施加間接影響。碳價差異較大的國家難以直接推動碳市場連接,而維持不同的碳價將對各國經濟發展、出口商品競爭力產生差異化影響,因而碳價將成為國際競爭博弈的重要內容。可以預見,減排進度較快國家將通過碳邊境調節機制、經貿談判等方式,對減排進度較慢國家的碳市場施加間接影響,提高后者的碳成本。
三、國際碳市場發展前瞻
1、《京都議定書》下的國際碳市場
(1)三大機制
《京都議定書》為發達國家設定了溫室氣體減排目標,同時構建了三大市場化的減排機制,推動全球低成本減排。《聯合國氣候變化框架公約》附件一確定了43個存在減排要求的締約方,主要為發達國家/經濟體(部分為向市場經濟過渡的國家)。《京都議定書》為附件B中39個締約方設定了量化減排目標,同時構建了三種靈活合作機制,推動發達國家締約方通過配額交易或減排項目合作等方式靈活地完成減排任務,同時使發展中國家獲得相關技術和資金支持。
表3:我國終端能源需求預測
資料來源: 聯合國氣候變化框架公約,京都議定書,信達證券研發中心
? 聯合履約(Joint Implementation,JI)是指《聯合國氣候變化框架公約》附件一國家(主要是發達國家)之間開展項目級的合作,其所實現的溫室氣體減排抵消額稱為“排放減量單位”(Emission Reduction Units,ERUs),項目的東道國可以將ERUs轉讓給那些需要額外的排放權才能兌現其減排義務的國家,但是同時必須在東道國的允許排放限額上扣減相應的額度。
? 清潔發展機制(Clean DevelopmentMechanism,CDM)是指附件一國家和非附件一國家(發展中國家)之間開展項目級的合作,發展中國家可以將項目所產生的“核證減排量”(Certified Emission Reductions,CERs)轉讓給發達國家,后者將其用于完成在《京都議定書》下的減排承諾。
CDM的項目開發主要有三種模式:(1)單邊模式。發展中國家獨立實施CDM項目活動,沒有發達國家的參與。發展中國家在市場上出售項目所產生的CERs。(2)雙邊模式(主要模式)。發達國家實體和發展中國家實體共同開發CDM項目,或發達國家在發展中國家投資開發CDM項目,由發達國家獲得項目產生的CERs。(3)多邊模式。項目產生的CERs被出售給由多個發達國家的投資者組成基金。
清潔發展機制是一項“雙贏”機制:一方面,通過這種合作,發展中國家可以獲得資金和技術,有助于實現可持續發展;另一方面,發達國家可以大幅度降低實現減排所需的費用。
? 排放貿易(Emission Trading,ET)是附件一國家之間的合作,一個發達國家,可以將其超額完成減排義務的指標,以貿易的方式轉讓給另外一個未能完成減排義務的發達國家,并同時從轉讓方的允許排放限額上扣減相應的轉讓額度。轉讓的指標主要包括:(1)“分配數量單位”(Assigned Amount Units,AAUs),即由發達國家在《京都議定書》下的排放限額分解而成的計量單位;(2)排放減量單位(ERUs);(3)核證減排量(CERs);(4)清除單位(Removal Units,RMUs),即利用變換土地利用方式、減少森林砍伐、重新造林等方式實現大氣中溫室氣體減少,可認定產生清除單位。
表4:《京都議定書》下的三種減排合作機制
資料來源: 京都議定書,信達證券研發中心
圖 14:《京都議定書》下的三種減排合作機制示意圖
資料來源: 京都議定書,中國碳交易網,信達證券研發中心
(2)執行效果
《京都議定書》時代,清潔發展機制(CDM)交易最為活躍,聯合履約機制(JI)次之,排放貿易機制(ET)關于分配數量單位(AAUs)等重點標的的交易較少。顯示出,國際碳信用交易市場發展迅速,而碳配額交易市場發展緩慢。隨著《京都議定書》第一承諾期于2012年到期,發達國家參與度下降,加之歐盟等主要經濟體進行了政策調整,CDM和JI項目量出現快速下滑,結合目前各國政策走向判斷,未來國際碳市場仍將以碳信用交易機制為主,但交易量和交易金額較為有限。
? 清潔發展機制(CDM)
CDM項目開發主要涉及兩個關鍵主體:執行理事會(Executive Board,EB),指定的經營實體(DesignatedOperational Entity,DOE);七個關鍵階段:①項目設計,②取得國家批準書LoA,③DOE進行項目審定,④在EB注冊成為CDM項目,⑤業主執行項目監測和報告,⑥DOE核查和核證減排量,⑦EB簽發CERs。
圖 15:CDM項目開發流程圖
資料來源: 中國賽寶實驗室,申能碳科技,信達證券研發中心
從各階段項目數來看,簽發CERs存在較高難度,完成審定和注冊的項目占比約7成,完成簽發CERs的項目占比近3成。截至2021年6月底,項目設計階段,提交PDD的總項目數為11432個。審定階段,完成審定項目8218個,占總項目數的比例為71.9%;在審項目556個,占比4.9%;DOE拒絕項目2658個,占比23.3%。注冊階段,已注冊項目7859個,占比68.9%;EB拒絕項目280個,占比2.4%。簽發階段,已簽發CERs項目3288個,占比28.8%;未簽發CERs項目4571個,占比40.0%。
圖16:各階段CDM項目統計
資料來源:UNEP DTU,信達證券研發中心(截至2021年6月底)
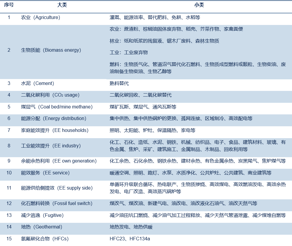
從項目的領域來看,CDM項目分為27大類,累計簽發CERs 20.7億噸CO2e。其中風電、水電、生物質能、甲烷治理、填埋氣領域簽發CERs項目數較多,分別為1001、934、266、265、173項;氫氟碳化物(HFCs)、氧化亞氮(N2O)、水電、風電、填埋氣領域簽發CERs量較大,分別為53994、36142、31401、27438、12742萬噸CO2e。
表5:CDM項目分類
資料來源:UNEP DTU,信達證券研發中心
圖17:提交PDD和已簽發CERs的各類型CDM項目數統計
資料來源:UNEP DTU,信達證券研發中心(截至2021年6月底)
圖18:各類型CDM項目CERs簽發量和占比統計
資料來源:UNEP DTU,信達證券研發中心(截至2021年6月底)
從時序來看,注冊項目和簽發CERs項目數、CERs新增簽發量分別在2012年、2013年達到峰值,之后受歐盟政策調整影響而快速下降,CDM機制已日漸式微。2012年《京都議定書》第一承諾期到期,歐盟調整CDM項目來源要求,只允許來自最不發達國家的新CDM項目進入歐盟市場。從CDM供需來看,歐洲是最大的買方,約6成CDM項目為歐洲國家與發展中國家共同開發,中國是最大的賣方,簽發的CERs占比高達53.4%。因此,歐盟政策調整對中國CDM項目發展影響最大。
圖19:年新增注冊項目數和新增簽發CERs項目數
資料來源:UNEP DTU,信達證券研發中心
圖20:CERs新增簽發量和累計簽發量
資料來源:UNEP DTU,信達證券研發中心
圖21:簽發的CERs的主要來源國
資料來源:UNEP DTU,信達證券研發中心
圖22:CDM項目的主要開發國
資料來源:UNEP DTU,信達證券研發中心
? 聯合履約(JI)
JI項目涉及領域與CDM項目相同。項目數量上,主要集中于減少逃逸、工業能效提升、填埋氣等領域,占比分別為22.8%、12.8%、12.2%;ERUs簽發量上,合計簽發8.6億噸CO2e,主要集中于減少逃逸、工業能效提升、能源分配領域,占比分別為50.1%、12.9%、7.0%。
圖23:簽發ERUs項目數及占比
資料來源:UNEP DTU,信達證券研發中心(截至2021年6月底)
圖24:各領域項目ERUs簽發量及占比
資料來源:UNEP DTU,信達證券研發中心(截至2021年6月底)
從時序來看,JI項目開發和注冊、ERUs簽發量分別集中于2012年、2013年前,目前該市場已基本消亡。《<京都議定書>多哈修正案》就《京都議定書》第二承諾期(2013-2020年)作出安排,該協議于2012年12月8日通過,但2020年12月31日才最終生效。發達國家參與積極性較第一承諾期(2008-2012年)明顯下降,因而發達國家之間的JI合作項目也快速減少。
圖25:月新增JI開發項目數和注冊項目數
資料來源:UNEP DTU,信達證券研發中心
圖26:ERUs月新增簽發量和累計簽發量
資料來源:UNEP DTU,信達證券研發中心
? 排放貿易(ET)
排放貿易(ET)主要交易“分配數量單位”(AAUs),AAUs是由發達國家在《京都議定書》下的排放限額分解而成的計量單位,類似于國家碳配額。ET機制是《京都議定書》三大機制中最能表現氣候資源市場化的機制,但隨著美國(2001年3月)、加拿大(2011年12月)退約,ET機制已基本上名存實亡。
2、《巴黎協定》下的國際碳市場
《京都議定書》第二承諾期于2020年到期,《巴黎協定》取代其成為全球氣候協議,建立了合作方法和可持續發展機制,形成自主參與的新市場機制。締約方可利用這兩種機制開展合作減排以達成國家自主貢獻(Nationally Determined Contribution,NDC),并在未來進一步提升減排力度。
? 合作方法(Cooperative Approaches):由《巴黎協定》第6.2-6.3條確立,允許締約方使用國際轉讓的減排成果(Internationally TransferredMitigation Outcomes,ITMOs)實現NDC,提升減排力度,促進可持續發展,其重點在于確保環境完整性并建立穩健的核算準則以避免雙重核算。合作方法可以看成是一個管理不同減排合作活動的框架,這一框架通過建立一套核算準則去管理不同減排合作活動產生的ITMOs的轉讓。產生ITMOs方式主要包括區域間碳市場的連接、政府之間的減排成果轉讓以及信用機制等,其中信用機制可能包括由締約方管理的雙邊或多邊信用機制,或是下述可持續發展機制。
? 可持續發展機制(SustainableDevelopment Mechanism,SDM):由《巴黎協定》第6.4-6.7條確立,允許締約方以東道國或購買國的身份使用該機制下所產生的減排量實現NDC,是一種信用型市場機制。根據《〈巴黎協定下〉的國際碳市場機制:基本形式和前景展望》分析,可持續發展機制(SDM)在一定程度上可視為清潔發展機制(CDM)的發展延伸:CDM是以項目為主的市場機制,減排量有限;《巴黎協定》雖然尚未明確SDM的覆蓋范圍,但大多數締約方認為其應將減排活動擴展到行業、子行業等層面以彌補CDM在這方面的缺陷,形成以行業/部門為基線設定最小單元的機制。
《巴黎協定》對于市場機制尚存在較多未明確之處,締約方間也存在大量分歧與爭議。預計未來較長一段時間內,國際碳市場中,碳配額交易機制難以落地實施,仍將以碳信用交易機制為主,且交易量和交易金額較為有限。
四、歐盟碳市場與碳邊境調節機制
1、歐盟碳市場
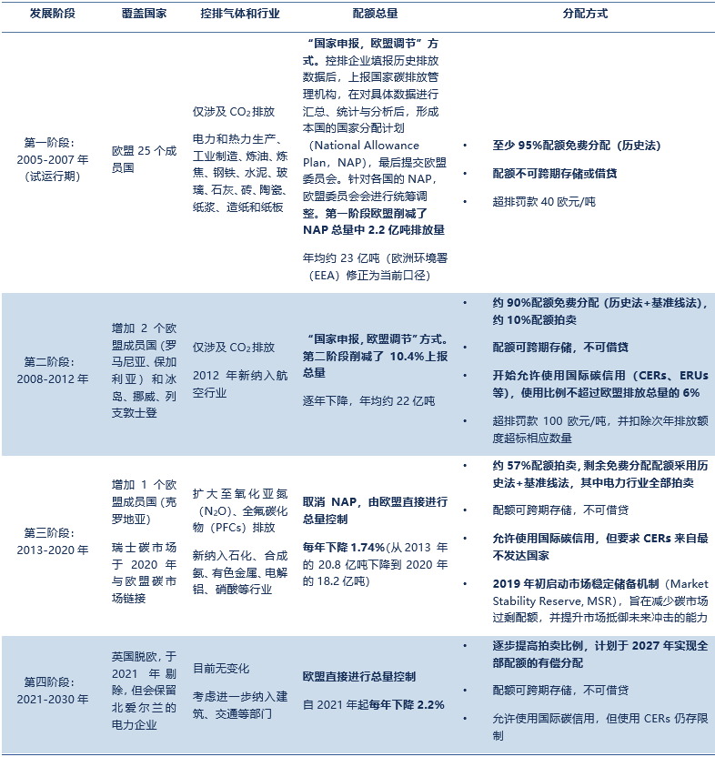
歐盟碳市場(EU ETS)至今已經歷四個發展階段。目前覆蓋的行業包括電力和熱力生產、煉油、鋼鐵、建材(水泥、石灰、玻璃等)、紙漿和造紙、航空、化工、石化、合成氨、電解鋁等。覆蓋的溫室氣體包括二氧化碳(CO2)、氧化亞氮(N2O)、全氟碳化物(PFCs)。配額總量由歐盟直接進行總量控制,每年下降2.2%;同時加快回收過剩配額,建立了市場穩定儲備機制(Market Stability Reserve, MSR),2019年到2023年間,24%的剩余配額將放入MSR中(第四階段的正常比例為12%),2023年后MSR中超過上一年度拍賣數量的配額將會失效。分配方式以拍賣為主,占比超過50%,計劃于2027年實現全部配額的有償分配;配額可跨期存儲,但不可借貸;允許使用國際碳信用,但使用CERs仍存限制。
表6:歐盟碳市場的四個發展階段對比
資料來源:《中國碳交易市場的機制設計與國際比較研究》,《全球碳市場建設歷程回顧與展望》,European Commission,信達證券研發中心
圖27:歐盟碳市場配額總量下降趨勢
資料來源:European Commission,信達證券研發中心
(1)碳價分析
歐盟碳配額期貨價格,初期由于規則不完善而出現波動,自2018年開始穩步上漲。分析其價格波動原因,能夠得出三點結論:
? 碳價何時會近0?配額過剩且無法存儲。第一階段(2005-2007年)因歐盟成員國在分配配額時有很大的自主權,加之以歷史法為主的配額分配方式,導致配額過剩;又由于第一階段配額禁止存儲至第二階段,因而第一階段末碳價幾乎為0。第二階段(2008-2012年)開始,配額可跨期存儲,此后碳價再未近0。
? 何時碳價會不斷下降?供給側在于過多的碳配額或碳信用,需求側在于經濟危機沖擊、減排超預期等。第一階段至第三階段初期,歐盟碳市場配額+碳信用整體過剩,造成碳價的持續低迷,這一情況在第三階段中后期建立了過剩配額回收機制后得以好轉。此外,經濟危機沖擊帶來經濟產出下降(第二階段前期)、減排超預期造成配額過剩(第二階段后期)也將造成局部時段碳價低迷。
? 何時碳價會穩步上漲?嚴格的總量控制、持續加強的控排預期和不斷提高拍賣占比。第三階段(2013-2020年)和第四階段(2021-2030年)與第一階段(2005-2007年)和第二階段(2008-2012年)相比,歐盟碳市場的主要變化有三:一是取消了國家分配方案(National Allowance Plan,NAP),配額直接發放給排放源,實現了對配額總量的嚴格控制;二是制訂了長期減排規劃,為各方形成了穩定的政策預期,配額總量每年下降幅度由1.74%提高至2.2%,稀缺性大幅提升;三是不斷提高拍賣占比,由第二階段的10%,提高至57%,并計劃于2027年實現全部配額的有償分配。這三方面因素支撐了近年來歐盟碳價的穩步上漲。
圖28:歐盟碳配額期貨價格走勢及主要原因
資料來源:《全球碳市場建設歷程回顧與展望》,萬得,信達證券研發中心
對于碳信用價格,其上限為碳配額價格,下限由自身供需情況決定,供給過多時價格將接近0。歐盟CERs期貨價格和碳配額價格相比具有兩個特點:一是CERs期貨價格均低于碳配額價格,這一現象主要由交易規則決定。在進行碳配額清繳時,碳配額可以完全替代碳信用,而碳信用使用量存在上限,無法完全替代碳配額,因此在碳配額交易市場能夠出清時,碳信用價格一定不高于碳配額價格。即使考慮極端情況,若市場中碳配額供小于需,存在硬缺口,則碳配額價格可能大幅上漲,逼近無法完成配額清繳時的懲罰價格,此時碳信用價格依舊無法超過碳配額價格。而且當碳配額價格過高時,政府將會拿出額外碳配額進行拍賣,確保市場有效出清。二是CERs期貨價格從2013年至今持續低迷,低于1歐元/噸CO2e。供給端,CERs在2012、2013年大量簽發,需求端,歐盟要求2013年之后只能使用最不發達國家CDM項目所簽發的CERs,導致CERs供過于求,價格近0。
圖29:歐盟碳配額期貨價格與CERs期貨價格對比
資料來源:萬得,信達證券研發中心
(2)碳配額分析
歐盟碳市場第三階段免費配額占比維持在46%(不計航空業)。免費配額主要包括3項,一是根據歷史法或基準線法分配的基礎額度,二是面向新進入者的儲備額度,三是因設備退役或產能產量變化等帶來的未分配額度。
圖30:歐盟碳市場第三階段免費配額總量與占比
資料來源: European Commission,信達證券研發中心
注:2020年免費配額數據截止2020年6月
圖31:歐盟碳市場第三階段各類免費配額量
資料來源: European Commission,信達證券研發中心
注:2020年免費配額數據截止2020年6月
電力行業自2013年起碳配額全額拍賣。其中低收入成員國可將已分配給該國用于拍賣的配額免費分配給發電裝置,以支持其升級電力系統,此部分占歐盟電力行業碳排放總量的4.5%(2018年)。低收入成員國包括保加利亞、塞浦路斯、捷克、愛沙尼亞、匈牙利、立陶宛、波蘭、羅馬尼亞等國。2018年歐盟發電(工業)行業碳排放10.49億噸CO2e,低收入國家電力行業免費配額發放量為0.47億噸,占比4.5%。
圖32:歐盟低收入國家電力行業免費配額發放量
資料來源:European Commission,信達證券研發中心
圖33:歐盟發電(供熱)行業碳排放量
資料來源:IEA,信達證券研發中心
制造業采用基準線法確定免費配額,同時兼顧碳泄露帶來的影響,給予受影響行業更多免費配額。總體來看,免費配額占比80%以上。
圖34:歐盟制造業分行業排放量
資料來源:Sandbag,信達證券研發中心
圖35:歐盟制造業分行業免費配額量
資料來源:Sandbag,信達證券研發中心
2、歐盟碳邊境調節機制
(1)政策背景
歐盟在不斷提高減排目標過程中,面臨“碳泄露”問題。碳泄露(Carbon Leakage)是指對于嚴格減排的國家,其國內產品生產(尤其是高耗能產品)可能轉移到其他未采取嚴格減排措施的國家,導致前者減少的碳排放,被后者因產業轉移帶來的新增碳排放而抵消。
歐盟進一步控排需要降低工業部門免費配額占比,但擔心“碳泄露”,陷入兩難境地。歐盟碳市場主要覆蓋電力行業和工業部門,目前電力行業的碳配額已接近全額有償分配,進一步控排需要降低工業部門的免費配額占比。目前覆蓋的高碳行業占歐盟工業碳排放的94%左右,但是大部分仍然獲得相當比例的免費配額,為歐盟實現2050溫室氣體中和計劃帶來了困難。但如果減少這些碳密集行業的免費配額,又可能引發碳泄露,導致產業轉移。
歐盟提出碳邊境調節機制,意在確保進口產品與本土產品承擔相同的碳排放成本,以此CBAM提升自身產業競爭力并實現更高減排目標。歐盟推行CBAM,一方面能夠保護本國工業免受碳定價弱或無碳定價國家的外國競爭的影響,另一方面也能進一步降低內部工業企業的免費配額占比,促使其作出更大減排努力。
(2)政策進度
歐盟計劃于2023年1月落地實施CBAM,2026年正式征收相關費用。CBAM在2019年7月即被歐盟委員會主席Ursula提出,目前已進入立法程序。歐盟預計于2022年底完成立法,2023年落地實施。實施過程將分為兩個階段,根據能源基金會(Energy Foundation)分析,2023-2025年為試點階段,所涵蓋領域的產品僅需履行排放報告義務,歐盟在此期間不征收任何費用;2026年之后正式實施,歐盟將逐年減少10%的生產企業免費配額直至2035年完全取消免費配額,同時要求產品進口者需要根據產品生成過程中產生的碳排放支付碳費用,并逐年提高費率。
圖36:歐盟對于CBAM的進度安排
資料來源:European Commission,信達證券研發中心
表7:歐盟碳邊境調節機制政策制訂進程
資料來源:European Commission,能源基金會,信達證券研發中心
(3)政策內容
根據7月14日European Commission 披露的草案文件,CBAM目前覆蓋電力、鋼鐵、水泥、鋁、化肥行業,涉及上述進口商品的直接排放(生產耗電不計),碳價取歐盟碳市場的平均價格,并且存在抵扣機制,即進口商品對標歐盟商品,征收二者付出的碳成本的差值部分。
表8:歐盟碳邊境調節機制立法草案的主要內容
資料來源:European Commission,能源基金會,信達證券研發中心
關于抵扣機制,歐盟目前尚未明確其細則,結合歐盟征收原則和實操可行性來看,歐盟將依據免費配額占比不同、碳定價的不同,要求進口商品補齊碳成本。CBAM機制設立后,歐盟可以進一步降低工業免費配額占比,能夠提高對進口商品的征稅額;而出口國需要通過減少免費配額、提高碳定價予以應對。
圖37:歐盟碳邊境調節機制的可能征收方式
資料來源:European Commission,能源基金會,《歐盟正在籌劃的”碳關稅“會是什么樣子》,信達證券研發中心
(4)政策前瞻
? 歐盟完成立法并非易事,預計最終立法內容與當前可能與當前草案存在較大差異。
CBAM完成立法需要歐盟所有成員國同意。CBAM采用歐盟普通立法程序(Ordinary legislative procedure)。歐盟普通立法程序主要由三個機構共同完成,分別是歐盟委員會(發起者,無立法權)、歐洲議會(監督、咨詢和立法機構)和歐盟理事會(歐盟立法與決策機構)。一般而言,歐盟委員會提出法案后,需要歐洲議會和歐盟理事會均投票通過才能完成立法。歐洲議會通過條件為簡單多數,即不少于50%代表同意。歐盟理事會通過條件為雙重多數,不少于55%的成員國支持且支持國人口達到歐盟人口的65%;并且設置有少數否決權(blocking minority),即若有至少4個成員國反對,則可以否決提案。特別地,對于外交、稅收等重要事項需要歐盟所有成員國通過才能完成立法,CBAM正屬于此類事項。
圖38:歐盟普通立法程序
資料來源:wikipedia,信達證券研發中心
結合目前支持率和工業部門阻力來看,完成立法并不容易,立法內容可能會有較大修改。從歐洲議會的投票情況來看,444票贊成、70票反對、181票棄權,支持率僅64%。進一步考慮CBAM設立后將降低工業部門的免費碳配額,目前歐盟工業界已提出強烈反對,因此預計立法難以一帆風順。
? 雖然歐盟極力避免將CBAM定位為“碳關稅”而上升至WTO層面進行討論,但或難以實現,而一旦進入WTO層面討論,大概率將引發廣泛爭議,預計將大大推遲CBAM落地進程。
從宏觀上看,國際爭議將集中于兩點,且此兩點在短時間內難以取得共識。(1)一個國家的碳定價是否等于其減排努力?推行CBAM的背后是希望各國付出相同的減排努力,由于各國資源稟賦、要素價格存在差異,因而相同的減排努力往往不意味著相同的碳定價,至少應按照購買力平價進行考量;(2)發展中國家與發達國家是否應當做出相同的減排努力?“共同但有區別的責任”是《聯合國氣候變化框架公約》的核心原則之一,而歐盟CBAM尚未考慮此差異性。
從WTO規則來看,CBAM難以符合WTO核心原則,雖然滿足一些例外條款,或能夠設計出合規的機制,但預計難以獲得共識。《碳邊境調節機制與世界貿易組織規則適應性探討與啟示》研究發現,碳邊境調節機制(CBAM)與世界貿易組織規則適應性存在國際爭議。分析《關稅與貿易總協定》(GATT)具體條款及相關經濟體主張,從規則一致性、適用范圍及正當性三方面來看,CBAM的生產足跡屬性和貿易限制屬性使其難以符合世界貿易組織的核心原則,但相關經濟體可能從世界貿易組織規則的例外條款入手,設計合規的碳邊境調節機制。
表9:歐邊境調節機制與世界貿易組織規則適應性
資料來源:《碳邊境調節機制與世界貿易組織規則適應性探討與啟示》,信達證券研發中心
(5)落地可能性
從2012年歐盟將國際航空納入歐盟碳市場的經驗來看,即使完成立法,國際反對意見較大時,也難以實際執行。2008年歐盟通過法案,決定將國際航空納入歐盟碳排放交易體系,并與2012年1月起施行。該法案限制所有在歐盟境內飛行的航空公司的碳排放量,超出部分必須購買配額,否則將被禁止在歐盟境內飛行。2012年2月22日,中國、美國、俄羅斯、印度等29國發表聯合宣言,提出一攬子反制措施,包括利用法律禁止本國航空公司參與碳排放交易體系、修改與歐盟國家的“開放天空”協議、暫停或改變有關擴大商業飛行權利的談判等。最終歐盟在2012年年底暫停征收航空碳稅。
CBAM的影響程度遠超將國際航空納入歐盟碳市場,目前已引發諸多國家反對,即使歐盟完成立法,其能否真正落地仍存在較大不確定性。根據德國阿登納基金會針對中國、印度、日本、澳大利亞、泰國、韓國、新加坡和印度尼西亞等亞洲國家決策者的調查表明,亞洲國家對CBAM普遍持反對態度。美國對CBAM態度存在搖擺,但由于其國內尚未形成碳定價政策體系,因此不具備實施碳邊境調節機制的前提,預計在美國能夠自身設立CBAM前難以支持歐盟CBAM。
(6)政策落地影響
若歐盟CBAM超預期落地,在現行規則下,其影響仍然有限。
影響范圍:歐盟碳邊境調節機制作為歐盟碳市場在邊境的延伸,其征收范圍應為已納入歐盟碳市場的行業,主要包括電力、工業(鋼鐵、煉焦、水泥、玻璃、石灰、造紙、制氮、煉鋁、石油化工等行業)。根據7月14日歐盟披露的CBAM立法草案,目前僅涉及電力、鋼鐵、水泥、鋁、化肥五個行業。
影響程度:中國對歐盟出口中,CBAM所涉行業的出口金額占比不超過2%,歐盟碳市場所涉行業的出口金額占比不超過10%。利用海關總署HS分類數據進行影響上限估計(如無完全對應的統計數據則采用其上一級更大范圍的統計數據,例如化肥出口數據采用HS分類中“25章 鹽;硫磺;土及石料;石灰及水泥等”項、化工產品全部納入等),計算CBAM目前涉及我國對歐盟出口金額不足2%;如果考慮CBAM進一步擴大至歐盟碳市場的全部范圍,該占比也不超過10%。
圖39:中國對歐盟出口中當前歐盟CBAM所涉行業金額占比
資料來源:萬得,信達證券研發中心
圖40:中國對歐盟出口中當前歐盟碳市場所涉行業金額占比
資料來源:萬得,信達證券研發中心
影響分析:一是歐盟CBAM將逐步對進口產品生產全過程排放進行溯源,將帶來大量碳核查需求;二是在商品生產過程中,短時間難以改變工藝流程,則使用綠電替代化石能源電量成為最簡單有效的減碳方法。預計非化石能源發電(水電、核電、風電、太陽能發電)市場化交易電價/綠證價格或將出現上行;三是或將加快我國碳價上漲,縮小與歐盟碳價差距,以此將更多“碳稅”留在國內。四是未來需要進一步關注歐盟碳市場擴容,這將擴大CBAM可能征收的范圍;特別是向下游行業/產品(如機電產品)的擴容,可能將對我國出口產生較大影響。
五、全國碳市場與投資機會
1、基本框架及行業影響
全國碳排放權交易市場于7月16日啟動,需要重點關注其覆蓋范圍、總量目標、配額分配等要素,以及交易機制、排放核算方法等帶來的影響。
圖41:全國碳市場的基本框架
資料來源:中創碳投,信達證券研發中心
(1)覆蓋范圍
電力、石化、化工、建材、鋼鐵、有色、造紙、民航等八個高能耗行業將納入全國碳市場。目前,全國碳市場以發電行業(2225家企業)為起步,預計“十四五”期間逐步納入其他七大行業。考慮到良好的數據基礎是納入碳市場的重要前提,鋼鐵、有色、建材行業生產工藝流程相對較為標準化,排放等基礎數據較好,或將于第二批納入。
(2)總量目標
從整體政策背景看,碳交易對國內大部分企業而言仍是新鮮事物,當前的工作重點是充分驗證市場機制、推動企業適應相關交易流程,因此預計“十四五”期間配額總量總體充足,不會給行業帶來系統性減排壓力。今年1月生態環境部印發《關于統籌和加強應對氣候變化與生態環境保護相關工作的指導意見》,提出“十四五”期間的主要目標是“應對氣候變化與生態環境保護相關工作統籌融合的格局總體形成,協同優化高效的工作體系基本建立,在統一政策規劃標準制定、統一監測評估、統一監督執法、統一督察問責等方面取得關鍵進展”,體現當前總體還處于建章立制階段。
從率先納入的發電行業實際執行情況來看,據人民資訊調研,華北電力大學教授袁家海表示:“初期配額分配總體充足,企業履約壓力暫時不大。碳排放配額指標會否收緊,要等市場機制充分驗證后才會逐步導入。”
(3)配額分配
現階段為100%免費發放,之后將逐步提升有償分配占比。從國際經驗看,配額分配一般會從免費分配開始,逐步向拍賣過度。《碳排放權交易管理暫行條例(草案修改稿)》亦明確提出“初期以免費分配為主,根據國家要求適時引入有償分配,并逐步擴大有償分配比例”。另據《2019-2020年全國碳排放權交易配額總量設定與分配實施方案(發電行業)》,目前執行100%免費發放。
預計分配方法當前主要采用基準線法和歷史強度法,當數據基礎充足時,可全部采用基準線法。配額分配方法對控排行業將產生結構性影響。基準線法,控排企業碳配額=行業基準值?產量,利好排放強度位于行業基準線以下的企業,而排放強度位于行業基準線以上的企業將會受損。歷史強度法,控排企業碳配額=歷史強度值?減排系數?產量,其影響需要結合具體政策分析,如果對所有企業要求的減排系數相同,則已是低排放強度的優質企業反而受損;而如果能夠設置差異化的減排系數,則有望達到鼓勵先進、鞭策落后的效果。
結合理論分析和區域試點市場經驗,我們認為目前適合采用基準線法的行業主要有發電、水泥、玻璃、電解鋁等,適合采用歷史強度法的行業主要有鋼鐵、銅冶煉、造紙等。若未來一段時間,行業數據基礎有明顯改善,八大重點行業或統一采用基準線法。
表10:區域試點市場采用的初始配額分配方法
資料來源:上海環境能源交易所,信達證券研發中心
表11:基準線法和歷史強度法可能涉及的行業
資料來源:中創碳投,信達證券研發中心
(4)交易機制
碳市場包括一主一輔兩個市場。主市場為碳配額市場,交易標的為碳配額,由位于上海的全國碳排放交易中心管理交易,位于湖北武漢的全國碳排放權注冊登記機構管理注冊登記;輔助市場為自愿減排市場,交易標的為國家核證自愿減排量(CCER),由位于北京的全國溫室氣體自愿減排管理和交易中心管理。
根據《碳排放權交易管理辦法(試行)》,全國碳排放權交易市場的交易產品為碳排放配額(生態環境部可以根據國家有關規定適時增加其他交易產品)。在配額清繳過程中,重點排放單位每年可以使用國家核證自愿減排量抵銷碳排放配額的清繳,抵銷比例不得超過應清繳碳排放配額的5%。
? 國家核證自愿減排量(Chinese CertifiedEmission Reduction,CCER)是指對我國境內可再生能源、林業碳匯、甲烷利用等項目的溫室氣體減排效果進行量化核證,并在國家溫室氣體自愿減排交易注冊登記系統中登記的溫室氣體減排量。CCER交易采取備案管理模式。參與自愿減排交易的項目,在國家主管部門備案和登記,項目產生的減排量在國家主管部門備案和登記,之后才能進行交易。
(5)排放核算
控排企業排放核算主要包括本地燃燒排放、工業過程排放、外購電(熱)排放三項,其中外購電排放的計算方法未來存在調整可能,外購電排放因子或由區域電網平均排放因子轉變為依據購售電合同計算所得的實際排放因子。2015年之前,電網售電為“統購統銷”模式,控排企業外購電無法區分其來源,采用區域電網排放因子是合理的。2015年新一輪電改開啟,大力推行“管住中間,放開兩頭”方式,電力用戶與發電企業已能夠直接簽訂購售電合同,區分外購電來源已具備數據基礎。
? 現行方法下,外購電排放采用區域電網平均排放因子,利好分布式非化石能源發展。企業可通過裝設分布式光伏、天然氣發電/熱電聯產/冷熱電三聯供等方式,降低E燃燒。
? 當外購電排放采用依據購售電合同所得的實際排放因子時,將區分不同電源的環境屬性,非化石發電存在電價提升可能。
圖42:北京關于水泥行業二氧化碳排放的核算規則
資料來源:《二氧化碳排放核算和報告要求-水泥制造業(DB11/T 1782-2020)》,信達證券研發中心
注:國標計算方法與北京地方標準基本相同
(6)碳價預測
預計全國碳市場碳配額交易價格中樞在初期略高于試點市場均值,價格中樞大致為40元/噸CO2e,之后穩步上漲。理論上,碳交易價格代表企業的邊際減排成本,在無明顯減排技術突破條件下,邊際減排成本將逐漸上升。各方預期上,據中國碳論壇發布的《2020年中國碳價調查報告》,基于2020年7月至8月對567位各行業人士(76%來自重點排放行業)關于中國碳市場交易價格預期調查來看,全國碳市場平均碳價預期為:2021年49 元/噸,2025 年71元/噸,2030年93元/噸。考慮到在調查開展之后我國做出了碳達峰、碳中和承諾,最新的價格預期可能會高于調查結果。
圖43:國內八個試點碳市場碳配額日成交均價
資料來源:萬得,信達證券研發中心
圖44:國內八個試點碳市場碳配額加權平均成交價
資料來源:萬得,信達證券研發中心
圖45:全國碳排放權交易市場的預期價格
資料來源:《2020年中國碳價調查報告》,信達證券研發中心
2、行業影響
(1)火電
發電行業的配額分配采用基準線法。總體來看,由于在行業內部進行了細致分類,每一類機組分別采用不同的基準值,因而一定程度上降低了上述配額分配方法對于行業的結構性影響。
? 對于燃氣機組,實際上不考核其排放量。《2019-2020年全國碳排放權交易配額總量設定與分配實施方案(發電行業)》提出“在燃氣機組配額清繳工作中,當燃氣機組經核查排放量不低于核定的免費配額量時,其配額清繳義務為已獲得的全部免費配額量;當燃氣機組經核查排放量低于核定的免費配額量時,其配額清繳義務為與燃氣機組經核查排放量等量的配額量”。
? 對于常規煤電機組,主要分為300MW等級以上和300MW等級及以下兩檔,前者主要包括600MW等級機組和1000MW等級機組,后者主要包括300MW等級機組和200MW、125MW及以下等級機組。
表12:發電行業碳配額分配規則
資料來源:《2019-2020年全國碳排放權交易配額總量設定與分配實施方案(發電行業)》,信達證券研發中心
根據《省級溫室氣體編制指南(試行)》,選取電廠常用的煙煤、無煙煤和褐煤單位熱值含碳量缺省值,碳氧化率采用98%,計算得到不同煤種下標煤的碳排放系數。
表13:不同煤種的單位熱值含碳量和標煤碳排放系數
資料來源:《省級溫室氣體編制指南(試行)》,《火電機組碳排放特征研究及管理建議》,信達證券研發中心
根據《常規燃煤發電機組單位產品能源消耗限額(GB21258-2017)》,分別選擇1級和3級供電煤耗上限值均值、3級供電煤耗上限值兩種情景進行測算。
14:國標要求的機組單位產品能耗限額等級
資料來源:《常規燃煤發電機組單位產品能源消耗限額(GB21258-2017)》,信達證券研發中心
分機組來看,需要額外購買配額的機組主要是兩檔分類中的最低等級機組。300MW等級以上燃煤機組中,排放強度位于基準線以上的主要是亞臨界600MW機組;300MW等級及以下燃煤機組中,排放強度位于基準線以上的主要是超高壓200MW、125MW機組。分煤種來看,褐煤的標煤碳排放系數較高,使用褐煤的機組度電排放強度明顯高于使用煙煤的機組。
圖46:典型機組度電排放(供電煤耗取能耗限額1、3級均值)
資料來源:《省級溫室氣體編制指南(試行)》,《火電機組碳排放特性研究及管理建議》,《常規燃煤發電機組單位產品能源消耗限額(GB 21258-2017)》,信達證券研發中心
圖47:典型機組度電排放(供電煤耗取能耗限額3級)
資料來源:省級溫室氣體編制指南(試行)》,《火電機組碳排放特性研究及管理建議》,《常規燃煤發電機組單位產品能源消耗限額(GB 21258-2017)》,信達證券研發中心
測算碳交易對于火電企業業績影響,考慮基準線約為每檔機組度電排放加權平均值,則度電利潤影響不超過3%。
? 各等級機組占比:End Coal統計數據顯示,2019年中國大陸的煤電機組數約3000臺,裝機容量10.4億千瓦,其中,1000MW級煤電機組1.37億千瓦(13.2%),600MW級機組3.6億千瓦(34.6%),300MW級機組2.7億千瓦(26.0%)。因此300MW以下機組約2.7億千瓦(26.3%)。
? 碳交易帶來的度電利潤影響:情景1:針對300MW等級以上燃煤機組,基準線為其加權平均值,則1000MW機組度電碳收益為0.00138元,600MW機組度電碳支出為0.00053元。以華能國際火電業務測算碳交易對2019年、2020年度電利潤影響,假設全為1000MW機組,則+2.7%(2019年)、+2.3%(2020年);假設全為600MW機組,則-1.0%(2019年)、-0.9%(2020年)。情景2:針對所有典型燃煤機組,基準線為加權平均值,則1000MW機組度電碳收益為0.00347元,200MW、125MW機組度電碳支出為0.00391元。以華能國際火電業務測算碳交易對2019年、2020年度電利潤影響,假設全為1000MW機組,則+6.8%(2019年)、+5.7%(2020年);假設全為200MW、125MW機組,則-7.6%(2019年)、-6.4%(2020年)。
? 若進一步考慮火電企業各容量機組間碳收益和碳支出存在正負相抵,則碳交易對于火電企業業績影響將遠低于上述測算值。
表15:典型火電機組度電碳配額收益/支出測算
資料來源:《常規燃煤發電機組單位產品能源消耗限額(GB21258-2017)》,信達證券研發中心
注:因煙煤使用較多,故單位標煤CO2排放系數取煙煤的標煤碳排放系數2.757
表16:華能國際火電度電業績彈性測算
資料來源:公司年報,信達證券研發中心
(2)電解鋁
對比火電鋁和水電鋁來看,碳交易帶來的噸鋁利潤影響為-1.8%/+7.2%。火電鋁、水電鋁噸鋁CO2排放分別為13噸、1.8噸,若排放基準線取10.8噸CO2/噸鋁(20%水電鋁、80%火電鋁加權平均值),則每噸火電鋁需購買碳配額為2.2噸,水電鋁可出售碳配額9噸。在40元/tCO2碳價下,每噸火電鋁/水電鋁利潤影響為-88/+360元。目前每噸電解鋁盈利約5000元,則噸鋁利潤彈性為-1.8%/+7.2%。
表17:2019年電解鋁CO2排放測算
資料來源:安泰科,信達證券研發中心
目前電解鋁外購電量采用區域電網平均排放因子,則噸火電鋁/水電鋁利潤彈性進一步下降至-1.4%/+2.6%。自備電廠排放因子取0.85kgCO2/kWh,南方電網排放因子取0.5271kgCO2/kWh(2012年數據,無后續官方數據),則火電鋁、水電鋁排放約12噸CO2/噸鋁、7噸CO2/噸鋁,基準線取全行業加權平均10.3噸CO2/噸鋁,則火電鋁需購買碳配額為1.7噸,水電鋁可出售碳配額3.3噸。在40元/tCO2碳價下,每噸火電鋁/水電鋁利潤影響為-68/+132元。目前每噸電解鋁盈利約5000元,則噸鋁利潤彈性為-1.4%/+2.6%。
圖48:2020年鋁電解環節電力消耗產生的單位排放(企業)
資料來源:安泰科,信達證券研發中心
未來,碳市場對電解鋁行業影響主要集中于兩方面:(1)隨著碳價上升,碳配額交易對于電解鋁行業的結構性影響將會持續擴大;(2)需重點關注電解鋁行業碳排放核算時外購電排放因子的選擇,由區域電網平均排放因子調整為實際排放因子時,碳交易為水電鋁帶來的業績提升將明顯擴大。
3、投資分析
? 哪里有機會?
(1)關注技術路徑、用能形式存在明顯差異的行業,如鋼鐵(轉爐鋼vs電爐鋼)、電解鋁(火電鋁vs水電鋁)等。未來隨著碳價上升,對于行業的結構性影響將不斷擴大。
“十四五”重在建立健全交易機制、推動企業適應碳交易過程,預計全國碳排放權交易市場不會對納入行業產生系統性影響。結合采用的配額分配方法(基準線法、歷史強度法)來看,將會產生結構性影響。需要特別關注技術路徑、用能形式存在明顯差異的行業,如鋼鐵(轉爐鋼vs電爐鋼)、電解鋁(火電鋁vs水電鋁)等。
(2)區分不同類型電源的環境屬性下的電力投資機會。
看好水電和新能源運營商,或將受益市場化電價/綠證價格抬升。從發電量來看,可再生能源發電優先上網,加之近年來新能源發電、水電消納率持續保持高位,電量有保障。從電價來看,存在上行趨勢。供給端,碳市場/碳稅形成的碳價會改變電廠的調度順序,導致市場出清價格抬升,可再生能源發電(水電、風電、光伏等)、核電將產生更多利潤。需求端,無論是歐美所考慮的碳邊境調節機制,還是企業出于社會責任考慮提升綠電使用率,均會推動非化石能源發電的需求曲線右移,進一步提升非化石能源發電出清價格。
圖49:電力供給和需求曲線
資料來源: Next-Kraftwerke,信達證券研發中心
圖50:碳價提高非化石能源發電利潤空間
資料來源:信達證券研發中心
核電亦有望受益市場化電價/抬升,但運營商業績短期或受市場化電量占比提升拖累,利好釋放還需時日。
市場化電量占比逐年提升,核電運營商業績將繼續承壓。目前核電市場化電量占比約35%,與火電企業相比仍有較大差距(2020年華能國際、華電國際市場化電量占比分別為58.33%、59.6%),仍有較大提升空間。據中國核電2020年度業績說明會披露,公司2021年市場化電量占比預計將達到45%左右,提升近8個百分點,仍處于快速上行階段。市場化交易電價較標桿電價低3-6分/千瓦時,核電標桿上網電價約0.43元,折價率約7%-14%。
圖51:核電主要上市公司市場化電量占比
資料來源:萬得,信達證券研發中心
圖52:核電平均上網電價(元/MWh)
資料來源:萬得,信達證券研發中心
? 哪里可能存在過于樂觀的預期?
(1)碳市場相關機構股權價值或存在高估
據財聯社披露,全國碳排放權交易機構將由上海市政府指定的實施機構持有24%的股份,湖北、北京、天津、江蘇、福建、廣東、重慶、深圳8省市的實施機構各持有9.5%的股份;全國碳交易注冊登記機構由湖北省政府指定的實施機構持有24%的股份,北京、天津、江蘇、上海、福建、廣東、重慶、深圳8省市政府指定的實施機構則平均各自持有9.5%的股份。據業內人士透露,除江蘇外,全國8大試點碳交易所將代表所在省市共同入股上述機構。部分能源企業已入股地方碳交易所,將間接持有全國碳排放交易中心、全國碳排放權注冊登記機構股權。
但根據2020年10月生態環境部印發的《全國碳排放權登記交易結算管理辦法(試行)》(征求意見稿)明確提出,注冊登記結算機構、交易機構,不以營利為目的。另據華銀電力公告披露,公司參股深圳排放權交易所有限公司,投資金額2250萬元,持股比例為7.5%,2019年收到的分紅金額為3.38萬元(收益率0.15%),2020年分紅金額為8.82萬元(收益率0.39%),收益十分有限。
表18:全國碳市場的組織架構
資料來源:北極星電力新聞網,《北京市關于構建現代環境治理體系的實施方案》,信達證券研發中心
目前已獲正式備案的8個地方碳市場試點交易所分別為上海環境能源交易所、湖北碳排放權交易中心、北京綠色交易所、廣州碳排放權交易中心、深圳排放權交易所、重慶碳排放權交易中心、天津排放權交易所、海峽股權交易中心,參股地方碳交易所的上市公司及相關公司如下:
表19:參股地方碳交易所的上市公司及相關公司
資料來源:天眼查,信達證券研發中心
(2)CCER價值或存在高估
CCER政策不確定性大,投資應把握業績修復邏輯,而非額外收益邏輯。2017年3月發改委發布公告暫停了溫室氣體自愿減排項目備案申請的受理,并著手修訂《溫室氣體自愿減排交易管理暫行辦法》,主因《暫行辦法》施行中存在CCER交易量小、項目不夠規范等問題。當前全國碳配額交易市場開市,CCER項目備案有望重啟(時間未定),但預計未來政策與先前或存在一定差異。從CCER項目所重點要求的額外性來看,CCER主要補貼經濟性不足的自愿減排項目,因此通過CCER一般難以獲取超額利潤。
范圍上,預計平價的陸上風電、光伏等已具備經濟性項目難以再申請CCER,CCS、生物質發電等經濟性較差項目仍有望繼續申請。
? 額外性:CCER項目活動所產生的減排量相對于基準線是額外的,即這種項目活動在沒有外來的CCER支持下,存在諸如財務、技術、融資、風險和人才方面的競爭劣勢和/或障礙因素,靠國內條件難以實現,因而該項目的減排量在沒有CCER時就難以產生。
? 林業碳匯項目需重點考慮其能否滿足額外性要求,本身具有良好經濟性、能夠正常商業化運行的林業項目預計無法申請CCER,從歷史經驗看該類型項目申請難度較高。從目前中國自愿減排交易信息平臺披露的項目信息來看,已簽發CCER的林業碳匯項目僅有1個,為廣東長隆碳匯造林項目。
圖53:公開披露的各類型CCER項目備案減排量及占比
資料來源:中國自愿減排交易信息平臺,信達證券研發中心
? 假設風電、光伏能夠申請CCER,僅十四五新增裝機對應CCER即可達到1.1億噸CO2e,將迅速導致CCER供給過剩。
表20:十四五風電和光伏產生的減排量測算
資料來源:廣州碳排放權交易所,信達證券研發中心
價格上,預計交易初期供需基本平衡,成交價略低于碳配額價格;遠期逐步供大于求,價格下降,維持在較低水平。
? 需求端:發電行業碳排放總量約40億噸,若考慮有配額不足的企業碳排放量約占行業排放總量的一半,按5%抵消上限計,CCER需求上限約1億噸;2030年左右,八大行業全部納入碳市場,涉及排放總量約100億噸,CCER需求上限約2.5億噸。因此CCER需求上限將由1億噸(2021年碳市場起步)逐漸上升至2.5億噸(2030年碳達峰),之后逐漸下降。
? 供給端:基于中國自愿減排交易信息平臺信息統計,披露的簽發減排量為4636萬噸CO2e。實際簽發量可能為7800萬噸CO2e,目前可交易量約5766萬噸CO2e。根據國家能源局披露數據,截至2019年底,CCER累計成交量約2.07億噸二氧化碳當量,成交額約16.4億元。備案的7800萬噸減排量中,有約1980萬噸用于試點碳市場的抵消履約,約54萬噸自愿注銷幫助企業履行社會責任,其余由項目業主等繼續持有,約5766萬噸。進一步考慮已備案項目的年減排量,為10737萬噸CO2e/年。
圖54:CCER項目流程及供給量測算
資料來源:中國自愿減排交易信息平臺,國家能源局,信達證券研發中心
4、重點投資領域和相關上市公司
我們結合上述分析,列舉重點領域部分相關上市公司如下(僅代表所列公司從事相關領域,不作為具體公司投資推薦),供投資參考。
表21:重點投資領域和相關上市公司
資料來源:萬得,信達證券研發中心(截至2021年7月16日收盤數據)
六、風險因素
1、自然因素導致全球溫升控制目標出現變化;
2、歐美聯合推進碳邊境調節機制;
3、全國碳交易市場覆蓋行業碳配額分配政策出現較大變化(基準線出現較大調整、大幅提高有償分配比例等)。
本文源自報告:《碳達峰和碳中和:碳市場前瞻與影響分析》
報告發布時間:2021年7月19日
發布報告機構:信達證券研究開發中心
報告作者:左前明 S1500518070001
