區塊鏈+預測競猜垂直行業報告
2018-6-12 22:53
來源:
okcapital
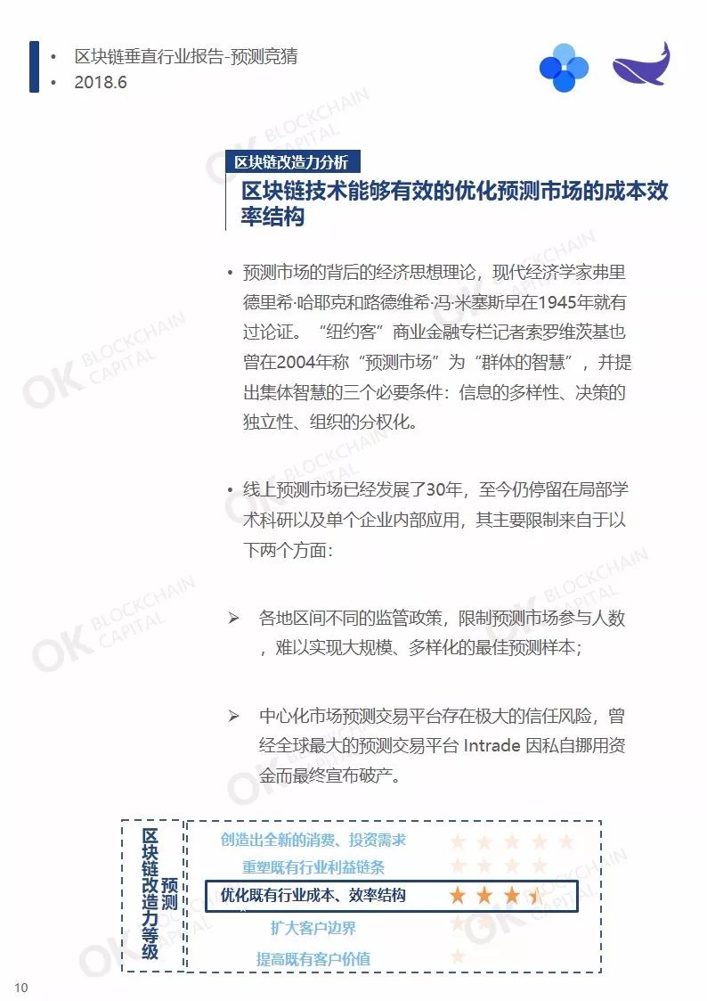
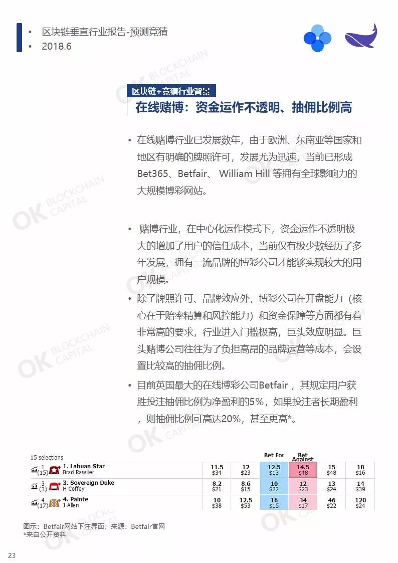
傳統預測競猜市場歷來存在著數據作假、中心化操縱等問題,區塊鏈的不可篡改、可追溯等特性以及智能合約的出現為預測競猜市場帶來了新的生機。2018世界杯的到來勢必又會引來體育行業的競猜熱潮,相關區塊鏈項目也是紛紛涌現,本報告從行業背景、區塊鏈的改造力、代表項目、行業未來趨勢等多個方面對預測競猜行業進行了解讀。其中,在競爭力方面,我們認為預測領域為了支持更多類型事件預測,Oracle數據是否能夠全領域覆蓋,滿足及時性和穩定性的要求至關重要;競猜領域,彩票類項目牌照成為非常稀缺的資源,能夠構成較高的壁壘。賭博類項目門檻相對較低,以賠率精算和風控為核心的開盤能力構成關鍵性競爭優勢。
(本報告由OK Blockchain Capital X鯨準研究院聯合發布)



































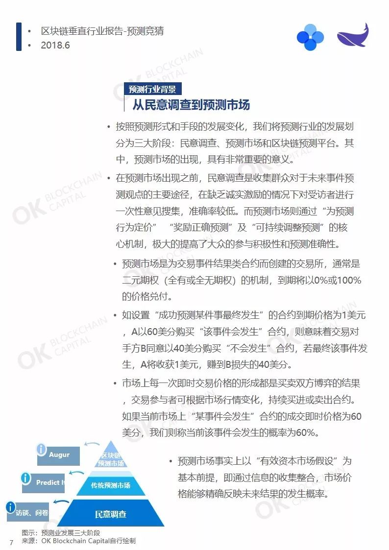
版權申明:本內容來自于互聯網,屬第三方匯集推薦平臺。本文的版權歸原作者所有,文章言論不代表鏈門戶的觀點,鏈門戶不承擔任何法律責任。如有侵權請聯系QQ:3341927519進行反饋。